(通讯员 蓝婉嫣)近日,嘟嘟成人网
21级本科生(现在读大四)贾凡琛在核心期刊《地球科学进展》上发表了题为《钡及其同位素地球化学循环与分馏机制进展》的论文(图1,共13页)。全部作者均来自嘟嘟成人网
师生,本科生贾凡琛为论文第一作者,其导师朱光有教授为通讯作者。论文分析了钡(Ba)同位素在地球科学中的研究进展与面临的挑战,重点讨论了钡同位素的地球化学性质、储库与循环、分馏机理及古生力指示方面的应用。

图1 论文嘟嘟成人网
钡作为化学性质活泼的碱土金属,在地壳中分布广泛且具有显著的地球化学示踪潜力。其主要赋存矿物重晶石因高保存率和稳定的同位素分馏特性,成为古海洋生产力研究的热点。早期受限于高精度分析技术,钡同位素地球化学研究进展缓慢;近年来,随着多接收电感耦合等离子体质谱仪(MC-ICP-MS)的普及及化学分离方法的优化,钡同位素测试精度显著提升(如δ138Ba测量精度可达±0.05‰以内),推动了其在矿物-流体相互作用、生物地球化学循环、热液活动等过程中分馏机理的深入研究。
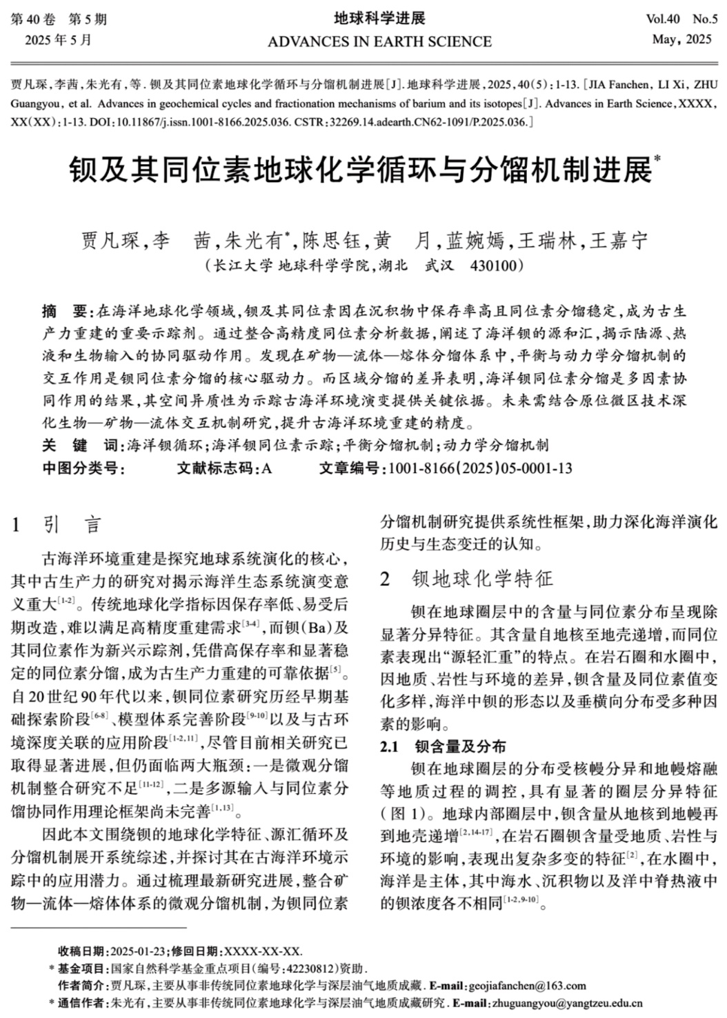
本文基于钡元素及其同位素的地球化学特征,系统阐述了钡在地球各圈层的储库分布与循环机制:海洋钡循环受陆源输入、热液活动及生物过程协同驱动—生物代谢释放形成动态“源”,陆源与热液物质沉降埋藏形成“汇”,源与汇的动态切换维持了钡循环的持续运转(图2)。研究进一步揭示,重晶石作为钡的主要汇聚形式,可分为沉积型和成岩型,其形成机理、通量及分布特征为示踪古环境提供了关键依据(图3)。

图2 海洋钡循环示意图

图3 重晶石颗粒轨迹循环图
在古生产力重建方面,论文梳理了当前主流方法的原理与局限:过剩钡法、重晶石积累速率法、元素比值法及新兴的钡同位素法均面临生物因素复杂性、环境干扰及模型不确定性等挑战(表1)。研究指出,钡与有机碳的强正相关耦合关系为精准示踪古生产力提供了新路径,但需结合钡同位素分馏特征剔除非生物信号干扰。
此外本文还重点剖析了钡同位素分馏的微观机制:平衡分馏受化学键振动的量子力学差异控制,动力学分馏则与扩散、沉淀溶解等非平衡过程相关。二者在矿物-矿物、矿物-流体、熔体-流体等体系中的交互作用,共同决定了钡同位素在海洋环境中的分布格局(表2)。

表1 古生产力重建方法及局限性分析

表2 微观分馏机制汇总
尽管钡同位素研究已取得显著进展,当前仍存在微观分馏机制认知不足、多源输入与分馏协同作用理论框架不完善、生物-矿物-流体交互机制不明等瓶颈。未来研究需聚焦以下方向:优化钡通量算法以实现海洋钡循环的精准量化,整合多源数据构建高分辨率古海洋演化模型,借助原位微区技术深化生物-矿物-流体交互机制研究,从而提升古海洋环境重建精度,为海洋资源勘探与生态保护提供理论支撑。
网络首发地址://link.cnki.net/urlid/62.1091.p.20250619.0944.002
第一作者简介:贾凡琛,中共党员,嘟嘟成人网
资源勘查工程专业资工(卓越)22101班学生。入学以来先后获中国石油奖学金、神开德贵奖学金、长大奖学金;被评为“三好学生”、“三好学生标兵”、“优秀共青团员”、“优秀志愿者”、“优秀毕业生”等称号。必修平均绩点3.88,专业排名第三名,学期最高绩点4.22。去年9月,以前6学期首次必修平均绩点年级第三(3/339)、综合成绩专业第8(8/113)、复试成绩第四名,被推免至嘟嘟成人网
攻读硕士研究生学位。
(审核 朱光有 编辑 韩静)