(通讯员 郭霖)为进一步做好常态化疫情防控下学生教育管理工作,使家校联动形成全力,共同保障学生防疫期间居家学习安全。嘟嘟成人网
于4月27日~29日分年级召开“疫情期间居家安全教育”专题会议,会议由各年级辅导员主持,学生及家长通过各年级家长QQ群参加,学工办全体老师参会。
为保障此次线上安全教育专题会议顺利、有效开展,嘟嘟成人网
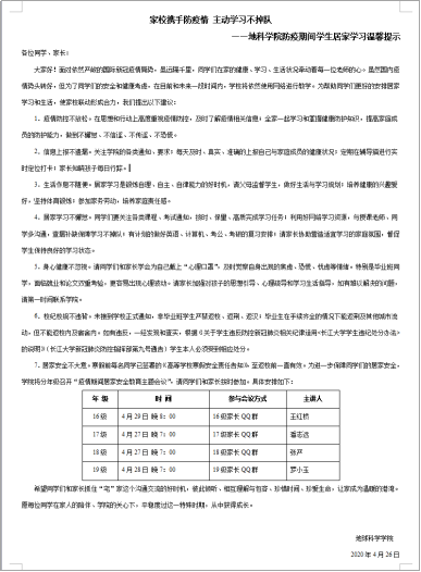
学工办全体老师前期做了充分准备。一是4月24日在网上进行了集体讨论与筹划,确定了专题会议的开展形式、主要内容、具体安排等;二是抓住疫情期间学生居家学习教育管理的重难点,制作专题会议PPT;三是以“家庭责任与学会沟通”为主题,拟定防疫期间学生居家学习温馨提示,及安全责任告知书;四是各年级辅导员将专题会议安排及要求发布给学生及家长;五是利用辅导猫及短信平台向学生及家长推送关注学生心理健康短信。





线上专题会议开始前,各年级辅导员先以班级为单位,进行点名和签到,确保所有学生家长参加,无遗漏,专题会议从三个方面展开。一是安全教育。虽然国内疫情防控持续向好,但形势依然严峻,学院高度重视疫情防控工作,坚持每天对学生进行打卡,要求学生汇报健康和位置信息;每天值班老师对学生健康情况进行统计,确保学生无异常;对学生家长确诊情况进行调查,对确诊家庭予以关怀;开展系列安全教育活动,如“抗击疫情,我能做什么”主题班会、国家安全教育日活动、大学消防安全公开课等。还以大量实例加图片的形式,针对大学生居家安全“吃住行、盗火水、坛心网、毒艾恐”12个方面进行了详细教育。二是居家学习。各年级辅导员先向家长们展示了我校网上授课的基本情况,再从家长、老师、学生三个层面剖析了大家对网课的态度,希望同学们自觉、自律,怀着对自己负责,对家庭负责,对未来负责的态度,珍惜来之不易的网课条件,认真上好每一堂网课。三是返校时间。针对同学和家长们最关心的话题,各年级辅导员反复强调,返校时间一定要等待学校的正式通知,切莫违反学校规定私自返校。


家长们纷纷感谢与支持学校和学院在疫情期间所做的各项工作和努力,同时也比较集中的反映了部分学生近期居家学习出现的使用手机和玩游戏时间较长、学习不自觉和家长沟通困难等问题。针对家长们提出的问题,学工办全体老师将会与班主任、导师、家长共同商讨解决方法,尽最大努力帮助学生,助力学生成长。
会后,每位学生及家长均认真阅读了“家校携手防疫情 主动学习不掉队——嘟嘟成人网
防期间学生居家学习温馨提示”,并一个不漏的签属了“嘟嘟成人网
防疫期间学生居家学习安全责任告知”。

